Работаем с юридическими лицами, бюджетными организациями, ИП
По вопросам приобретения товара пишите на info@chiply.ru
Оплата по безналичному расчету согласно выставленному счету
Самовывоз - бесплатно, от 300руб. до пункта выдачи в Вашем городе, доставка от 500руб. "до двери"
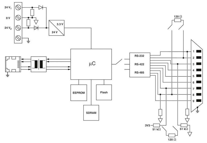
TypeGW MODBUS TCP/ASCII 2E/4DB9
Operating voltage30
Max. operating temperature+70
Min. operating temperature-40
Operating temperature-40 up to +70 °C
Dim(W x H) 45 mm x 99 mm
Max. current consumption120
Height99
Width45
Manufacturer part #2702771
InterfacesEthernet
Current consumption110
Product typeData gateway
Наш менеджер свяжется с вами в ближайшее время